傅明执掌U23亚洲杯澳韩对决,曹奕出任主助理裁判|亚足联|科威特|中国亚洲杯|第四官员|世界杯_新浪体育_新浪新闻 据亚足联官方消息,中国裁判傅明已被正式指派为U23亚洲杯四分之一决赛澳大利亚对阵韩国的比赛主哨,同时曹奕将担任第一助理裁判的关键角色。裁判组的具体安排包括:傅明(中国)承担主裁判职责,曹奕(中国)作为... nba 2026.01.17 0 26
天天盈球 官网-日本U23队长市原吏音获阿尔克马尔报价|体育报知|亚洲杯|年轻球员身价|U23亚洲杯|荷甲球员转会_新浪体育_新浪新闻 据日本媒体《体育报知》的消息称,正在以队长身份参加U23亚洲杯的日本中卫市原吏音收到了来自阿尔克马尔的报价。现年20岁的市原吏音出自RB... 德甲 2026.01.17 0 28
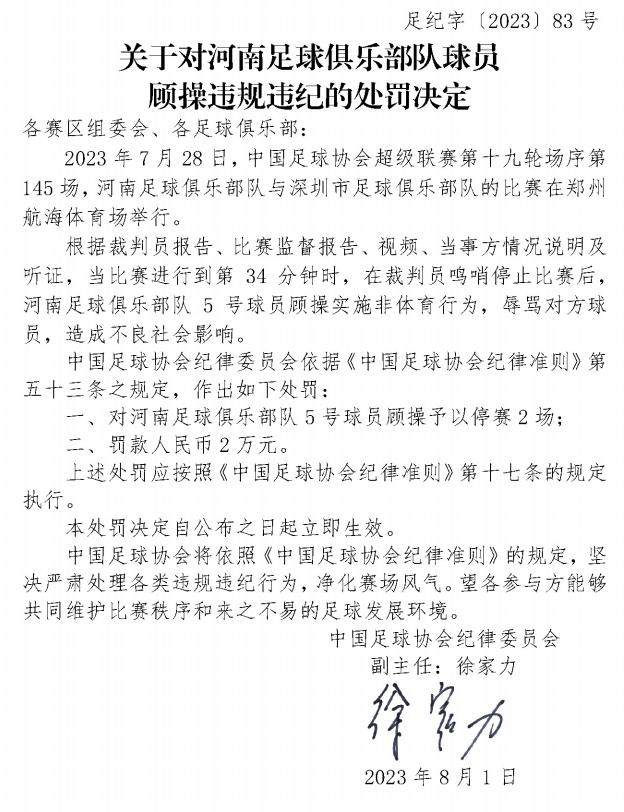
天天盈球足球比分-顾操辱骂对手被罚2场 阿奇姆彭暴力行为停赛4场 体坛周报全媒体原创 8月1日,中国足协官方发布公告,河南队球员顾操辱骂阿奇姆彭,停赛2场、罚款2万。而阿奇姆彭因为击打顾操面对被停赛4... 英超 2026.01.17 0 26
天天盈球-澳网首日中国二将出战,门大师携小米辣登顶,资格赛球员又夺冠 每天三分钟,知晓天下网球事。球迷朋友大家好,今天是2026年1月17日星期六,欢迎收听收看由《网球之家》为您提供的新闻午报。北京时间明天... 西甲 2026.01.17 0 22
天天盈球网-意外!他是欧洲球探唯一公开点名表扬的U23国足球员 ,引发热议 日前,根据体坛周报全媒体记者王晓瑞利雅得、吉达报道随着U23国足在青年亚洲杯表现出色,直接以小组赛第二出线,毫无悬念的吸引了一众球探的关... 法甲 2026.01.17 0 24
天天盈球-冬训|青海青少年足球冬训全面启动|青海省|中国国家体育总局|广州恒大|青海青训|青训_新浪体育_新浪新闻 为深入贯彻国家体育总局及中国足协青少年足球训练战略部署,落实青海省年度青训工作计划,青海省近期同步启动两批青少年足球队伍冬训工作,以专业... 意甲 2026.01.17 0 23
冰上运动持续“升温” 多地游客上冰解锁运动新体验|冰场|冬奥会|速度滑冰|张振博|速滑队_新浪体育_新浪新闻 在新疆,冬季校园里的冰场上,总是承载着欢声笑语。昌吉市第七小学开展冰雪运动已有30多年的历史,超过5000名学生在这里学会了速度滑冰。前... 西甲 2026.01.17 0 26
天天盈球-3将引领上海入正轨!张镇麟+白边统治2位置,偰李永炜巩固衔接段|哈桑·怀特塞德|球员|比赛|内线|奎因_新浪体育_新浪新闻 CBA常规赛,上海113-73战胜广东。这场比赛上海打得非常有侵略性,全场比赛都在保持吊打。而且在过去十场比赛,他们就输了1场比赛,这里... nba 2026.01.17 0 24
天天盈球即时比分直播-德乙马德格堡客场3比0胜布伦瑞克,斯塔尔马赫第78分钟替补登场|布伦瑞克队|不伦瑞克|出场_新浪体育_新浪新闻 #德乙# 马德格堡客场3:0战胜布伦瑞克队,斯塔尔马赫🇵🇱第78分钟替补出场。[努力]... 法甲 2026.01.17 0 27
天天盈球 官网-印度公开赛猴子坐看台,因场地掉落鸟粪而中断比赛,世界羽联回应|羽毛球|印度羽毛球协会|协会|羽毛球公开赛|印度羽毛球公开赛_新浪体育_新浪新闻 (来源:都市现场)世界羽联15日发表声明,承认印度羽毛球公开赛卫生状况、动物管控等问题仍需进一步改进,并表示印度羽毛球协会已迅速采取措施... 德甲 2026.01.17 0 25